27+ Regen Aktivitäten

Regen Bilder Bild Von Sara Kreativ Auf Regenbilder

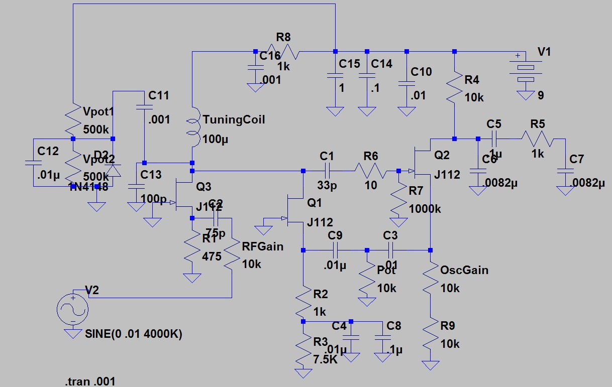
Radio Theory And Design The Super Regen With A Mosfet

Florida2010 Everglades Bei Regen

New York City Shop My Looks Erik Scholz L Menswear Blog From

Radio Theory And Design The Super Regen With A Mosfet

Dirks Fliegerblog Flug Im Regen

Bit Magazine Concepts In Synthetic Biology The Regen Center

Sakuranko Regen 2 Step Synergy Effect Mask Moisturizing

Dirks Fliegerblog Flug Im Regen

Radio Theory And Design The Odd To Me Sw Regen Update

Radio Theory And Design The Odd To Me Sw Regen Update

Phalt Architekten A F A S I A

Bit Magazine Concepts In Synthetic Biology The Regen Center

Radio Theory And Design The Super Regen With A Mosfet

Soldersmoke Daily News The King S Speech Regen

Recent Future Archive Sergej Jensen At Regen Projects La

Daily Lazy Andrea Zittel At Regen Projects Los Angeles

Audi Reveal Erot Energy Harvesting Regen Shock Absorders

Radio Theory And Design Alternate Rf Gain For The Odd To Me Regen

Büsum aktivitäten bei regen aquarium bernsteinschleifen piraten meer fitnessclub u v w.

Regen aktivitäten. Ihr fragt euch was ihr schönes bei regenwetter tun könnt. Ich habe für euch einige coole indooraktivitäten geammelt text. Es ist sommer es ist wochenende deine freunde oder deine familie haben endlich alle mal zeit und du hast dir vorgenommen die gelegenheit zu nutzen mal wieder etwas richtig geiles zu unternehmen und dann regnet es. Oder du beherzigst einen unserer schlechtwetter tipps. 57 tipps für schlechtwetter aktivitäten mit denen man bei regen richtig spaß hat. 11 coole indoor aktivitäten bei regen die besten unternehmungen bei schlechtem wetter by lebegeil. 24 03 2020 hier zeige ich dir die besten indoor aktivitäten bei regen und schlechtem wetter für städte wie berlin hamburg stuttgart köln düsseldorf und noch viele weitere.

Ein guter zeitpunkt also um viele total wichtige dinge zu erledigen. Zu hause auswärts aber überdacht oder im freien. Acquafun in innichen die therme in meran das erlebnisbad naturns cron4 in reischach oder acquarena in brixen sind nur einige der beliebtesten schwimmbäder in südtirol. Es ist wochenende und es regnet. Freizeit tipps für schlechtes wetter regenwetter. Jun 14 2019 explore rebeccamadison0 s board regen tage on pinterest. Wer in einer ferienwohnung in einer pension oder einem hotel ohne wellnessbereich urlaubt kann bei regen die örtlichen hallen und erlebnisbäder erkunden.

Schauen sie sich bewertungen und fotos von 10 freizeitaktivitäten spielen in bremen state of bremen auf tripadvisor an.

Regen Lon Capa Botany Online Eutrophication Air Pollution

Radio Theory And Design The Super Regen With A Mosfet

New York City Shop My Looks Erik Scholz L Menswear Blog From

Betonieren Bei Regen Frischer Beton Und Regen 2020 01 03

Rain Per Person Map Of Europe X Post R Shittymapporn Dataisugly

Betonieren Bei Regen Frischer Beton Und Regen 2020 01 03

Rennen Oder Gehen Me World

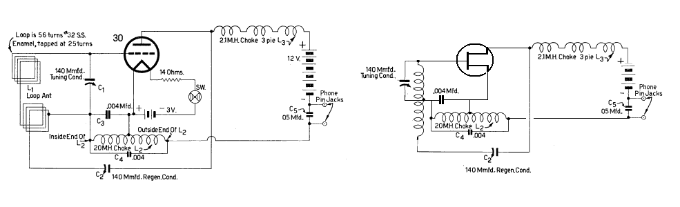
Kitchin Regen Fine Tuning The Radioboard Forums

Phalt Architekten A F A S I A

Google Image Result For Http 2 Bp Blogspot Com D5f8u3lmdmi

Vosgesparis Showup Favourite Regen By Wendy Andreu

Fm19 Regen Dates Lasopaabout

Kitchin Regen Fine Tuning The Radioboard Forums

Dani Marcus On Tour Boston Maine Und Schon Wieder Regen

Barn Door Cle Regen Results Amateurradio Com

Daily Lazy Andrea Zittel At Regen Projects Los Angeles

Cocosse Journal Regen Rain Joris Ivens 1929

Cocosse Journal Regen Rain Joris Ivens 1929

Song Premiere Vlimmer Regen Dieseele

Couple Of Super Regen Questions Page 4 The Radioboard Forums

Fancy Life In An Eco Village Welcome To The Hi Tech Off Grid

Progressth Concepts In Synthetic Biology The Regen Center

Phoenix Islands Blog Their World Is Anything But Tiny

Radio Theory And Design The Odd To Me Sw Regen Update

Caleb Achy Dad Clark Testing Family Cargo Bike Used Radwagon

Dirks Fliegerblog Flug Im Regen

Daily Lazy Andrea Zittel At Regen Projects Los Angeles

Radio Theory And Design The Super Regen With A Mosfet

Radio Theory And Design The Odd To Me Sw Regen Update

Florida2010 Everglades Bei Regen

Soldersmoke Daily News The King S Speech Regen

Regen Lon Capa Botany Online Eutrophication Air Pollution

Sakuranko Regen 2 Step Synergy Effect Mask Moisturizing

Custom Build Mg 1 100 Regen Duel Gundam Gundam Kits Collection

Daveinolywa 4 Tb S And Regen Or Heat Tolerance Is Only Half The

Rennen Oder Gehen Me World

Daveinolywa 4 Tb S And Regen Or Heat Tolerance Is Only Half The

Contemporary Art Writing Daily

Regenfx Skincare System Ultimate Hyaluronic Complex Serum Age

Mono And Stereo High End Audio Magazine Uptone Audio Usb Regen Review

Civil 3d Reminders Copper Pipe Part Catalog

Recent Future Archive Sergej Jensen At Regen Projects La

Google Image Result For Http 2 Bp Blogspot Com D5f8u3lmdmi

Contemporary Art Writing Daily

Auf Tour Sydney Bei Regen

Recent Future Archive Sergej Jensen At Regen Projects La

Soldersmoke Daily News Soldersmoke Podcast 215 Regen Madness

Lari Pittman Addressing Redressing And Undressing Two Coats Of

Http 2 Bp Blogspot Com Cu7kdumgta0 Td87 Yqx 9i Aaaaaaaabgq

Football Manager 2018 Regen Dates Fm Blog

A Life Less Extraordinary Rebels Regen Revisited

Stars Magic By Shana Mauricio My Winter Reading List

Regen Bilder Bild Von Sara Kreativ Auf Regenbilder

Lari Pittman Addressing Redressing And Undressing Two Coats Of

Phalt Architekten A F A S I A

How To Find Best Newgens Regens In Fm20 Fm Blog

Tribute Pause Added To Remnant Ekkomains

Gqrp Kanga Receiver Amateurradio Com

Porsche 919 Hybrid To Use 4 Cyl Petrol Engine With Dual Regen

Stars Magic By Shana Mauricio My Winter Reading List

Rain Per Person Map Of Europe X Post R Shittymapporn Dataisugly

Florida2010 Everglades Bei Regen

Bit Magazine Concepts In Synthetic Biology The Regen Center

Barn Door Cle Regen Results Amateurradio Com

Google Image Result For Http 2 Bp Blogspot Com D5f8u3lmdmi

Roockieboy In The Spanish Sos 2019 X Wing Battle Reports Ffg

Regenerative Receiver Based Entirely On The Lm386 Amateurradio Com

Auf Tour Sydney Bei Regen

Rain Per Person Map Of Europe X Post R Shittymapporn Dataisugly

Regen Ministry

The Decorated House To Our Sweet Puppy Girl Regen We Love You

In My View Up And Back

How To Find Best Newgens Regens In Fm20 Fm Blog

M0xpd S Shack Nasties The Urmston Regen Receiver

Florida2010 Everglades Bei Regen

Song Premiere Vlimmer Regen Dieseele

Soldersmoke Daily News The King S Speech Regen

The Decorated House To Our Sweet Puppy Girl Regen We Love You

Contemporary Art Writing Daily Mitchell Syrop At Croy Nielsen

Dirks Fliegerblog Flug Im Regen

Phoenix Islands Blog Their World Is Anything But Tiny

Radio Theory And Design The Super Regen With A Mosfet

Daily Lazy Andrea Zittel At Regen Projects Los Angeles

Surrender At 20 Remade And New Items

How To Find Best Newgens Regens In Fm20 Fm Blog

Master Of World Of Warcraft Stacking Healing Regen Buff

Master Of World Of Warcraft Stacking Healing Regen Buff

Regen To Recover Foodtrainers

Daily Lazy Andrea Zittel At Regen Projects Los Angeles

Song Premiere Vlimmer Regen Dieseele

Contemporary Art Writing Daily Alex Hubbard At Regen Projects

Mono And Stereo Purist Esl Hybrid Electrostatic Speaker System

11 Free Things To Do In New York City

Lari Pittman Addressing Redressing And Undressing Two Coats Of

Rennen Oder Gehen Me World

Soldersmoke Daily News The King S Speech Regen

Fran Jurga S Hoof Blog News From Hoofcare Lameness Scott

2 Bp Blogspot Com Luonmx9r 4u V26jhf Qv1i Aaaaaaaaclk

Soldersmoke Daily News Soldersmoke Podcast 215 Regen Madness

Daveinolywa 4 Tb S And Regen Or Heat Tolerance Is Only Half The

Betonieren Bei Regen Frischer Beton Und Regen 2020 01 03

Radio Theory And Design The Super Regen With A Mosfet

Vosgesparis Showup Favourite Regen By Wendy Andreu

How To Find Best Newgens Regens In Fm20 Fm Blog

Auf Tour Sydney Bei Regen

Soldersmoke Daily News The King S Speech Regen

2 Bp Blogspot Com Luonmx9r 4u V26jhf Qv1i Aaaaaaaaclk

Gqrp Kanga Receiver Amateurradio Com

Regen Ministry

Regenerative Medicine Roadmap And The Dawn Of The Age Of Tissue

Regen Wrap Up What S Next Amateurradio Com

Radio Theory And Design The Super Regen With A Mosfet

Phalt Architekten A F A S I A

Civil 3d Reminders Copper Pipe Part Catalog

Radio Theory And Design The Odd To Me Sw Regen Update

Sakuranko Regen 2 Step Synergy Effect Mask Moisturizing

Soldersmoke Daily News The King S Speech Regen

Surrender At 20 Remade And New Items

Soldersmoke Daily News Soldersmoke Podcast 215 Regen Madness

Rennen Oder Gehen Me World

Rennen Oder Gehen Me World

Vosgesparis Showup Favourite Regen By Wendy Andreu

Football Manager 2018 Regen Dates Fm Blog

Contemporary Art Writing Daily Alex Hubbard At Regen Projects

Radio Theory And Design The Super Regen With A Mosfet

Injustice 2 Part 2 Electric Boogaloo The Lan Mob Blog

Porsche 919 Hybrid To Use 4 Cyl Petrol Engine With Dual Regen

Lari Pittman Addressing Redressing And Undressing Two Coats Of

Radio Theory And Design The Super Regen With A Mosfet

Roockieboy In The Spanish Sos 2019 X Wing Battle Reports Ffg

Contemporary Art Writing Daily Mitchell Syrop At Croy Nielsen

Master Of World Of Warcraft Stacking Healing Regen Buff

Custom Build Mg 1 100 Regen Duel Gundam Gundam Kits Collection

Kitchin Regen Fine Tuning The Radioboard Forums

Rennen Oder Gehen Me World

Mono And Stereo High End Audio Magazine Uptone Audio Usb Regen Review

Custom Build Mg 1 100 Regen Duel Gundam Gundam Kits Collection

Yocan Regen Vaporizer Pen Meets All Your On The Go Vaping Needs

Barn Door Cle Regen Results Amateurradio Com

Bit Magazine Concepts In Synthetic Biology The Regen Center

Phalt Architekten A F A S I A

Custom Build Mg 1 100 Regen Duel Gundam Gundam Kits Collection

Regen Lon Capa Botany Online Eutrophication Air Pollution

Stars Magic By Shana Mauricio My Winter Reading List

Google Image Result For Http 2 Bp Blogspot Com D5f8u3lmdmi

Surrender At 20 Remade And New Items

Master Of World Of Warcraft Stacking Healing Regen Buff

New Web Site For The Indiana University Center For Regenerative

Radio Theory And Design The Super Regen With A Mosfet

Contemporary Art Writing Daily Alex Hubbard At Regen Projects

Google Image Result For Http 4 Bp Blogspot Com Bjvotgnbc M

Daily Lazy Andrea Zittel At Regen Projects Los Angeles

Regenerative Receiver Based Entirely On The Lm386 Amateurradio Com

Vosgesparis Showup Favourite Regen By Wendy Andreu

Stars Magic By Shana Mauricio My Winter Reading List

Radio Theory And Design The Odd To Me Sw Regen Update

Phalt Architekten A F A S I A

Radio Theory And Design The Super Regen With A Mosfet

Injustice 2 Part 2 Electric Boogaloo The Lan Mob Blog

Bit Magazine Concepts In Synthetic Biology The Regen Center

Injustice 2 Part 2 Electric Boogaloo The Lan Mob Blog

Cocosse Journal Regen Rain Joris Ivens 1929

Mono And Stereo High End Audio Magazine Uptone Audio Usb Regen Review

Radio Theory And Design Alternate Rf Gain For The Odd To Me Regen

Daily Lazy Andrea Zittel At Regen Projects Los Angeles

Transportica Be Our Sweetheart And Support The California Green

Phalt Architekten A F A S I A

Sakuranko Regen 2 Step Synergy Effect Mask Moisturizing

Dani Marcus On Tour Boston Maine Und Schon Wieder Regen

Caleb Achy Dad Clark Testing Family Cargo Bike Used Radwagon

Daveinolywa Oh Where Oh Where Has My Regen Gone

Transportica Be Our Sweetheart And Support The California Green

Porsche 919 Hybrid To Use 4 Cyl Petrol Engine With Dual Regen

Regen To Recover Foodtrainers